尊敬的客户:
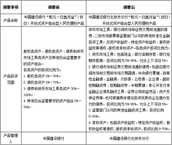
感谢您长期以来对建设银行理财业务的大力支持,为了更好更直接的为广大理财投资者服务,建设银行计划自2016年9月14日起对“乾元—日鑫月溢”(按日)开放式资产组合型人民币理财产品的名称(产品编号:ZH072011001000Y01)、投资范围及产品管理人进行调整,具体调整事宜如下:
具体产品信息详见中国建设银行北京市分行“乾元—日鑫月溢”(按日)开放式资产组合型人民币理财产品风险揭示书及产品说明书。
若本理财产品的投资人不接受上述调整,请您及时通过中国建设银行营业网点、网上银行、手机银行、智慧银行STM等渠道提前赎回本产品;若您未于2016年9月14日前提前赎回本产品,则视为对相关调整无异议且同意在调整后继续持有本理财产品。
本理财产品相关产品要素调整后,我行将继续秉承稳健的投资策略、不断加强对本理财产品的后续管理工作。感谢您一直以来对建设银行的支持!敬请继续关注建设银行理财产品。
特此公告。
中国建设银行股份有限公司
北京市分行
2016年9月12日