尊敬的客户:
根据与投资者的约定,现将理财产品成立情况信息进行披露:
到期收益分配详见产品说明书。
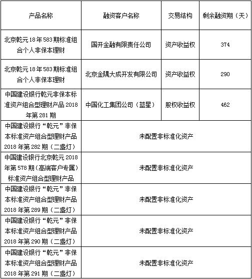
截至目前,上述产品已经成立,运营状况正常。
特此公告。
中国建设银行股份有限公司北京市分行
2018年12月25日